⚡Quick answer -
To ensure absolute clarity and zero miscommunication between the Design Team and the execution teams, we follow a strict Zeplin-first approval and handoff process.
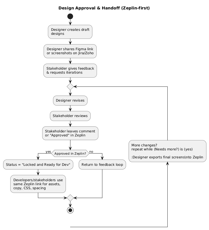
Step 1: Design & Feedback → Step 2: Final Approval on Zeplin → Step 3: The Handoff & Execution (detailed verbatim below).
When should I use this guide?
Open this FAQ any time a visual design is leaving the Design team and needs to be formally locked for development or marketing execution.
1. Step 1 – Design & Feedback
The assigned designer will work on your requirement and share the initial designs with you (usually via a Figma link or screenshots on the Jira/Zoho task). You can provide your feedback and request iterations during this phase.
2. Step 2 – Final Approval on Zeplin (Locking the Design)
Once the visual design is agreed upon, the designer will export the final screens to Zeplin. You must provide your final approval directly on Zeplin.

* You can leave specific comments on the Zeplin screen or give a clear ‘Approved’ signal.
3. Step 3 – The Handoff & Execution
A design is only considered ‘Locked and Ready for Dev’ after it is approved on Zeplin. Once approved, developers and stakeholders can use that exact Zeplin link to download visual assets, copy text, and inspect CSS/spacing specs to start their work.
4. When is a design NOT “Locked and Ready for Dev”?
If final approval is given anywhere other than Zeplin (e.g., Slack, email, Figma comments), or if you have not left a clear “Approved” comment inside Zeplin, the design is still in Step 1 and should not move to development.
5. Workflow diagram