How do I decide which Designer to choose for my task?

How do I decide which Designer to choose for my task?

⚡Quick answer -

“To get the best results, it is important to match the right problem with the right problem-solver.”

When selecting an assignee in Zoho Projects, consider these three factors—Specialisation, Context, and Bandwidth—exactly as detailed below.

When should I use this guide?

Use it any time you are about to assign a design-related task in Zoho Projects and need to pick the most suitable designer based on skills, experience, and current workload.




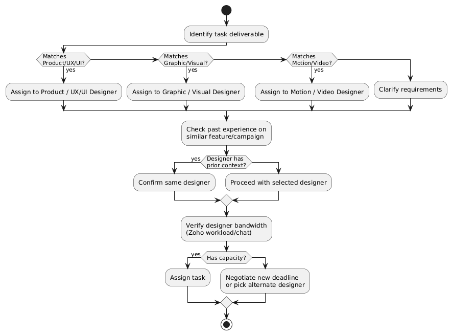
1. Factor 1 – Choose by Specialization (Skillset)

Different designers have different core strengths. Route your task based on the deliverable:

Designer type

Use them for

Product / UX/UI Designers

software interfaces, app screens, user flows, wireframes, dashboard features, and anything related to user interaction inside MyOperator

Graphic / Visual Designers

marketing materials, social media creatives, ad banners, email templates, print assets, and branding

Motion / Video Designers

animations, promo videos, or GIF creations




2. Factor 2 – Choose by Context (Past Experience)

Has a specific designer already worked on this feature or campaign?

If a designer previously worked on the “Zoho PhoneBridge integration” or a specific “Diwali Campaign,” assign the follow-up tasks to them. They already have the context, which ensures design consistency and saves time.




3. Factor 3 – Choose by Bandwidth (Availability)

Before assigning an urgent task, have a quick chat with the designer or check their current workload in Zoho to ensure they have the bandwidth to meet your deadline.




4. What happens if the factors don’t align?

Ignoring specialisation, context, or bandwidth can lead to misaligned expectations, longer turnaround times, or inconsistent design output. Always cross-check all three factors before finalising your assignee.




5. Decision flow diagram

PlantUML Diagram


Alt-text: Flowchart showing how to select a designer based on specialisation, experience, and bandwidth.



    • Related Articles

    • How do I assign a task to the Design Team on JIRA?

      ⚡Quick answer - “Initiate the Ticket” → “Define the Design Requirement” → “Organise & Assign” → “Set Deadlines & Submit.”You will now see your newly assigned task in the first lane of the board under “Backlogs.” When should I use this guide? Use ...
    • How do I see progress on the task assigned to the Design Team?

      ⚡Quick answer - You can easily track your task's progress in two ways: On the Board (Visual Tracking): As soon as you create a task, it lands in the Backlog column. Once the designer picks it up, they will move it to In Progress, and finally to Done. ...
    • How do I escalate an issue regarding a Design task?

      ⚡Quick answer - Escalating an issue is quick and straightforward: Open the specific task card that needs attention. Go to the comments section and @ tag the Design member. Add a brief one-liner explaining why you need intervention (e.g., ...
    • Why We Choose SMBs (Without Rejecting Enterprises)?

      ⚡We are SMB-first because we are platform-first. If we stay true to this, we will win with SMBs at scale and earn the right to work with enterprises without becoming a services company.  1. Platform-First, Not Vendor-First MyOperator is building a ...
    • What is the design approval and handover process?

      ⚡Quick answer - To ensure absolute clarity and zero miscommunication between the Design Team and the execution teams, we follow a strict Zeplin-first approval and handoff process. Step 1: Design & Feedback → Step 2: Final Approval on Zeplin → Step 3: ...